首页> 网络焦点>正文

中概股3分钟 | 阿里证实提交淘宝特价版微信小程序申请;YY:浑水做空指控未被证实

2021/3/26 15:02:52 来源:互联网



1、哔哩哔哩港股获174.19倍认购,每股定价808港元。

2、阿里巴巴副总裁:的确提交了淘宝特价版小程序的申请,期待和腾讯的合作。

3、欢聚公布2020年Q4及全年财报:全年营收132亿,同比增长112%。

4、欢聚:浑水做空报告中与YY Live业务相关指控和结论未被证实。

5、理想汽车在厦门成立汽车服务新公司,注册资本10亿。

6、陌陌2020年Q4净营收37.952亿元,净利润8.364亿元。

美股周四反弹收高,美债收益率下滑。美联储主席鲍威尔称将逐渐缩减购债规模。美国总统拜登称将谋求连任。道指涨0.62%,纳指涨0.12%,标普500指数涨0.52%。

富途热门中概股板块个股涨跌互现,其中共21只股票上涨,19只股票下跌,1只股票收平。

知名中概股中:贝壳涨7.84%,小鹏汽车涨5.45%,逸仙电商涨3.83%,拼多多涨2.7%,理想汽车涨2.66%,蔚来涨2.65%,百度跌14.47%,爱奇艺跌13.34%,腾讯音乐跌12.17%,阿里巴巴跌2.99%。

涨幅较大的有:中国汽车物流涨47.51%,KBS服饰涨31.3%,研控科技涨14.62%,世纪互联涨11.43%,淘屏涨9.55%。

跌幅较大的有:星源燃料跌75%,庆客隆跌41.18%,简普科技跌14.19%,兰亭集势跌11.76%,小赢科技跌11.62%。


行情来源:富途牛牛 >

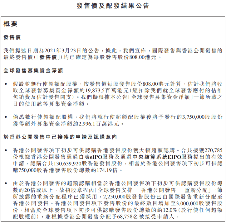
周五$哔哩哔哩-SW(09626.HK)$发布公告,公司发行2500万股,每股定价808港元,每手20股,预期3月29日上市。按照周四美股的收盘价96.65美元计算,折合港股价格约为743港元,较港股808港元的定价折价8.05%。

公开发售阶段哔哩哔哩获174.19倍认购,分配至公开发售的发售股份最终数目为300万股,占发售股份总数的约12%(任何超额配股权获行使前)。合共接获270785份有效申请,一手中签率10%,认购25手稳中一手。

此外,国际发售获大幅超额认购,发售股份最终数目为2200万股,相当于发售股份总数的约88%。


淘宝特价版年度发布会上,$阿里巴巴(BABA.US)$副总裁、淘宝C2M事业部总经理七公在接受专访时透露,淘宝特价版确实是向微信提交了小程序申请,目前审批还未通过,淘宝特价版期待与腾讯的合作。

$欢聚(YY.US)$今天公布了2020年第四季度及全年未经审计的财务报告。2020年公司全年营收132亿,同比增长112%;四季度营收37.835亿,同比增长77.5%。全球移动月活跃用户3.937亿同比下滑7.1%,主要由于印度政府封杀部分中国应用影响。(因虎牙和YY直播已被集团列为非持续经营项中,本报告中的财务数据均不含虎牙和YY直播)


图片来源:公司财报

$欢聚(YY.US)$在财报当中表示,如其2021年2月8日的6-K表格所述,公司审计委员会此前已开始对2020年11月18日针对欢聚时代的浑水做空报告中提出的指控进行独立审查。公司审计委员会先前就YY Live业务部分已形成调查结论,做空报告中与YY Live业务相关的指控和结论未被证实。目前,审计委员会也已结束了对报告中除YY Live业务外的少数指控(围绕BIGO业务)的调查工作,同样认为做空者的指控不成立。因此,审计委员会的审查工作已经结束,没有发现任何不利的情况。

天眼查显示,理想智造汽车服务(厦门)有限公司成立,法定代表人为韩希,注册资本10亿,经营范围包含新能源汽车整车销售、汽车新车销售、摩托车及零配件零售、摩托车及零配件批发、电车销售、机动车修理和维护等。该公司由车和家(厦门)投资有限公司全资持股,而车和家(厦门)投资有限公司法定代表人为$理想汽车(LI.US)$的李想。

财报显示,2020年第四季度,$陌陌(MOMO.US)$净营收达37.952亿元,去年同期为46.88亿元。非美国通用会计准则计量,2020年四季度归属于陌陌母公司的净利润为8.364亿元;2020年全年,陌陌公司净营收为150.242亿元,去年同期为170.15亿元。非美国通用会计准则计量,归属于陌陌母公司的净利润为28.962亿元。

编辑/Jeffy

风险提示:上文所示之作者或者嘉宾的观点,都有其特定立场,投资决策需建立在独立思考之上。富途将竭力但却不能保证以上内容之准确和可靠,亦不会承担因任何不准确或遗漏而引起的任何损失或损害。


该文章来源互联网,如有侵权请联系删除

热门推荐

  • 未解之谜
  • 预测未来
  • UFO
  • 男人世界
  • 热点新闻
  • 大话社区
  • 图片报道
本站内容来自互联网,不提供任何保证,亦不承担任何法律责任.如有侵权请联系删除,QQ:888885555.
COPYRIGHT © 2014-2026 xiaoqiweb.com INC. ALL RIGHTS RESERVED. 版权所有 笑奇网粤ICP备97098206号